太阳集团城娱8722
学校首页
丨
ENGLISH
丨
旧版网站
首页
太阳概况
学院简介
学科专业
学院领导
治理结构
机构设置
联系方式
党建思政
党建概况
工作动态
理论学习
党建管理
深入贯彻中央八项规定精神学习教育
教工之家
师资队伍
师资概况
师资名录
杰出人才
科学研究
科研概况
科研方向
实验室管理
人才培养
本科生培养
研究生教育
太阳集团
学工动态
实践创新
相关下载
国际合作
国际交流概况
国际交流项目
信息服务
通知公告
数据填报
招贤纳士
下载中心
联系我们
规范性文件
太阳概况
+
学院简介
学科专业
学院领导
治理结构
机构设置
联系方式
党建思政
+
党建概况
工作动态
理论学习
党建管理
深入贯彻中央八项规定精神学习教育
教工之家
师资队伍
+
师资概况
师资名录
杰出人才
科学研究
+
科研概况
科研方向
实验室管理
人才培养
+
本科生培养
研究生教育
太阳集团
+
学工动态
实践创新
相关下载
国际合作
+
国际交流概况
国际交流项目
信息服务
+
通知公告
数据填报
招贤纳士
下载中心
联系我们
规范性文件
学校首页
丨
ENGLISH
丨
旧版网站
首页
-
太阳集团
-
相关下载
太阳集团
学工动态
实践创新
相关下载
相关下载
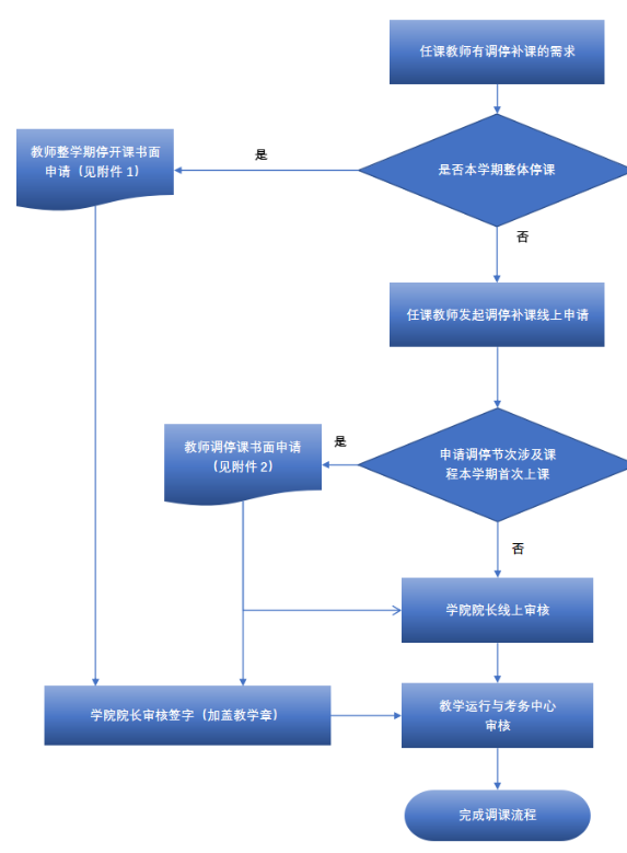
【本科生】调停补课申请流程
来源:
|
发布日期:2023-12-20
|
阅读次数:次
线上申请:http://jxzxehallapp.bit.edu.cn/jwapp/sys/tkgl/*default/index.do
附件 :
附件1:教师整学期停开课申请书
附件2:教师调停课申请书